Surface finishes are essential steps in mechanical design and product manufacturing. They offer an affordable way to enhance the corrosion resistance, aesthetics, and service life of metal parts. Among the many surface finishing options, zinc plating and nickel plating are two of the common electroplating technologies.
Overview of Zinc Plating
Zinc plating is broadly applied in the light industry, instrumentation, electromechanical systems, agricultural machinery, and defense due to its low cost, excellent corrosion resistance, aesthetic appeal, and good shelf life. It is primarily used as a protective coating for steel components, accounting for one-third to one-half of all electroplated parts, which makes it the most common type of plating by production volume.
However, zinc coatings have low hardness and are harmful to humans, making them unsuitable for use in the food industry.

The thickness of a zinc coating varies depending on the requirements of the part. A thicker, non-porous coating provides superior corrosion resistance. Generally, the coating thickness should be no less than 5µm, with a common range of 6-12µm. For applications in harsh environmental conditions, the thickness may exceed 20µm.
After plating, zinc coatings undergo a passivation treatment, which forms a passivation film. The color of this film can vary from iridescent to clear (white), depending on the passivation solution used.
Iridescent (rainbow) passivation: The corrosion resistance of an iridescent passivation film is more than five times higher than that of a clear film because it is thicker. For this reason, iridescent passivation is the most common choice for zinc plating.
Clear (white) passivation: This film provides a clean, white appearance and is often used for consumer hardware, architectural hardware, and other products requiring a uniform white surface.
Other Finishes: Black and olive drab passivation finishes are also used in various industrial applications.
Overview of Nickel Plating
Nickel has a silvery-white appearance with a slight yellowish tint and is a ferromagnetic material. It has a strong tendency to passivate, forming an extremely thin passivation film in the air that provides high chemical stability and allows the surface to maintain its luster for a long time.
Nickel has good corrosion resistance to the atmosphere, water, alkalis, salts, and organic acids at room temperature. Nickel dissolves readily in dilute acids, slowly in dilute hydrochloric and sulfuric acids, but more rapidly in dilute nitric acid. In fuming nitric acid, nickel becomes passive. It does not react with strong alkalis.

Nickel is a cathodic coating, meaning it only provides effective protection to an iron substrate when the coating is completely intact and free of pores. However, nickel coatings tend to have high porosity. For this reason, nickel is often used in multi-layer systems with other metals to improve corrosion resistance, serving as an underlayer or intermediate layer to reduce porosity. Common combinations include Ni/Cu/Ni/Cr and Cu/Ni/Cr. Nickel coatings are also sometimes used as a protective layer in alkaline environments.
Nickel plating can be divided into 2 main categories:
Decorative & protective coatings: These are primarily used to prevent corrosion on substrates like low-carbon steel, zinc die-casts, and some aluminum and copper alloys. A bright, decorative finish is achieved by polishing a semi-bright nickel layer or by directly applying a bright nickel coating. However, since nickel can tarnish in the atmosphere, a thin layer of chromium is often plated over the bright nickel to enhance its corrosion resistance and appearance. A gold-colored finish can be achieved by plating a layer of gold or imitation gold over the bright nickel and applying an organic topcoat.
Functional coatings: Functional nickel plating is mainly used to restore parts that are worn, corroded, or have been over-machined. This type of coating is applied thicker than required and then machined down to the specified dimensions.
Mechanism Comparison Between Zinc and Nickel Plating
Zinc Plating
This method leverages the fact that zinc is chemically more active (has a more negative electrode potential) than iron. When a zinc-plated steel part is exposed to a corrosive environment, an electrochemical cell is formed. Zinc acts as the “anode” and corrodes preferentially, thereby protecting the steel substrate, which acts as the “cathode.”
- Advantage: Even if the coating is scratched or damaged, the exposed steel remains protected by the surrounding zinc. This is known as the “sacrificial anode” or “cathodic protection” mechanism.
- Disadvantage: The zinc layer is consumed over time. Its lifespan depends on the thickness of the coating and the corrosivity of the environment.
Nickel Plating
Nickel is chemically more stable (has a more positive electrode potential) than iron. A nickel coating acts as a physical barrier, isolating the base metal from corrosive elements like moisture and oxygen through its dense structure.
- Advantage: The coating itself is very stable, wear-resistant, and provides a high-end appearance.
- Disadvantage: If the coating is compromised by pores, cracks, or damage, corrosive media can reach the substrate. This creates an electrochemical cell where the steel substrate becomes the anode and corrodes at an accelerated rate, causing rust to spread rapidly from the point of failure. Therefore, the integrity and low porosity of a nickel coating are critical.
Performance Comparison Between Zinc and Nickel Plating
| Attribute/Dimension | Zinc Plating | Nickel Plating | Notes |
| Mechanism | Cathodic protection via sacrificial anode | Physical isolation via a dense barrier | This fundamental difference dictates their primary applications. |
| Corrosion Resistance | Excellent in atmospheric conditions; poor in acidic, alkaline, or saltwater environments. | Stable in air, resistant to alkalis and salts; moderate acid resistance. | Zinc is ideal for general atmospheric exposure. Nickel is suited for more complex chemical environments. |
| Wear Resistance | Low (lower hardness, softer coating). | Very high (especially electroless nickel). | Nickel is better for parts subject to frequent friction, such as hydraulic pistons and shafts. |
| Decorative Appearance | Bluish-white; can be passivated to iridescent, black, etc. | Silvery-white with a slight yellow tint; can be polished to a mirror finish. | Nickel offers a more premium appearance, often used for high-end consumer products. |
| Cost | Low (simpler process, inexpensive material). | High (more complex process, especially electroless nickel). | Cost is a major factor; zinc offers outstanding value for general protection. |
| Primary Applications | Structural components, fasteners, brackets, chassis. | The coating may be uneven in deep holes or recesses of complex parts. | The choice depends on the functional requirements of the part. |
| Operating Temperature | Recommended for long-term use below 200°C (392°F). | Can withstand higher temperatures. | Zinc should be used with caution in high-temperature environments. |
| Food Safety | Strictly prohibited from contact with food and drinking water. | Can be used for food processing equipment (must comply with specific regulations). | Material selection for the food industry requires special attention. |
| Uniformity | It can withstand higher temperatures. | Electroless nickel provides extremely uniform thickness, with no blind spots. | Electroless nickel is essential for complex geometries requiring uniform protection. |
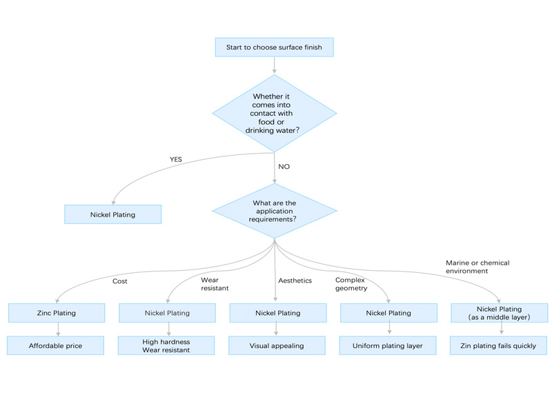
How to Choose the Right One?
The following flow chart will show you how to choose between the two coating methods step by step.

Summary
Think of zinc plating as putting a “raincoat” on your metal product. It protects by sacrificing itself and is the cost-effective choice for structural parts, fasteners, and general rust prevention in atmospheric conditions. In contrast, nickel plating is like equipping your product with a suit of “alloy armor.” It is inherently hard, wear-resistant, and visually appealing, offering high-performance protection for precision components, premium decorative items, and parts that require superior durability.






